e9386ceebc30d6dee189367a137e1567d69faac1
Projet final Kévin Taccoen
Les documents liés au projet ne sont pas inclus dans ce repo, il faut les ajouter à la racine dans "documents_projet/" !
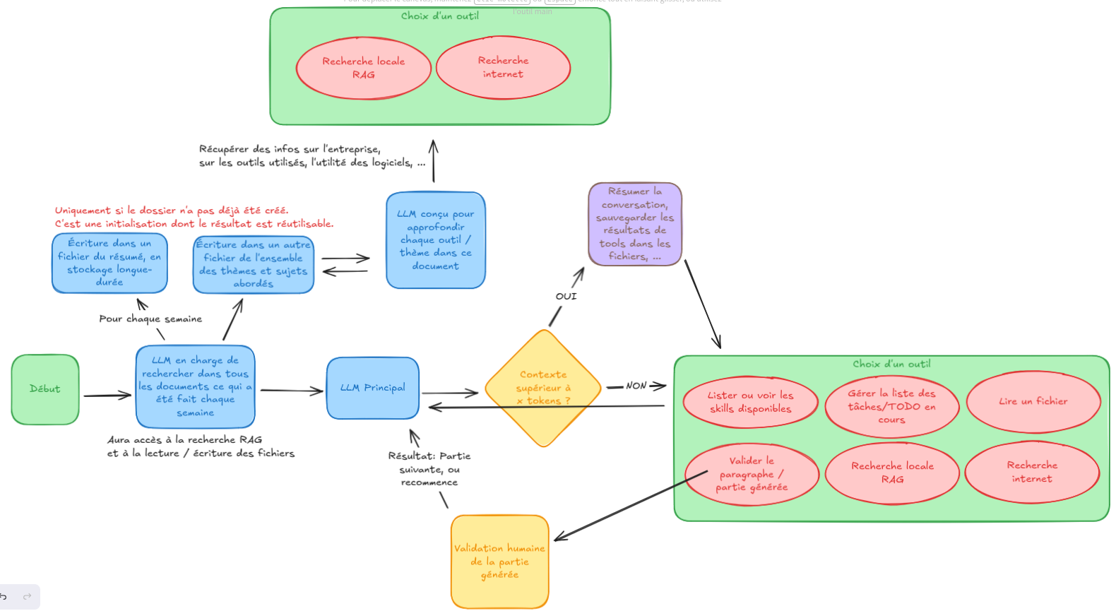
Workflow
Mise en place
La première étape est d'installer le venv Python:
python -m venv .venv
source .venv/bin/activate
pip install -r requirements.txt
Puis de définir les variables d'env de l'agent
cp AgentReact/.env.template AgentReact/.env
nano AgentReact/.env
Une fois le dossier documents_projet ajouté à la racine, il est possible de générer la base de données vectorielle
python RAG/init.py
Puis de lancer l'agent
python AgentReact/start.py
Exemple de prompt initial
Il faut le coller comme une seule ligne dans l'input, produira des bugs lors de prompts sinon.
Les outils de gestion TODO ont été désactivés dans tools.py! Ces outils sont très instables, et le modèle sous-performe quand il doit les gérer.
#### Sans TODO
Ton but est d'écrire un rapport de stage sur l'entreprise Diag'n Grow. Commence par préparer un plan avec ton skill "Creation_plan", tu peux rechercher des informations sur l'entreprise avec une recherche internet en utilisant "internet_search". Ensuite, rédige chacune des parties du plan, en utilisant l'outil "append_part_to_report". Fais de petits paragraphes pour rédiger tes parties.
Tu as aussi des rapports de chaque semaine de stage dans le dossier `rapports_resumes`, tu peux en lister les fichiers avec l'outil "list_files".
En plus de ces rapports, tu as une base de données de ce qui a été fait, en plus détaillé, avec l'outil "search_in_files".
Bon couraj, il y a 25 semaines différentes, essaie de les regrouper en groupes de 5 pour aller plus vite. Regarde en particulier le fichier 'rapports_resumes/rapport_outils.txt' qui te donne une liste des outils utilisés.
Avec TODO
Ton but est d'écrire un rapport de stage sur l'entreprise Diag'n Grow. Commence par préparer un plan avec ton skill "Creation_plan", tu peux rechercher des informations sur l'entreprise avec une recherche internet en utilisant "internet_search". Ensuite, rédige chacune des parties du plan, en utilisant l'outil "append_part_to_report". En faisant cela, n'oublie pas de créer une liste de tâches(TODO), et de les garder à jour. A chaque fois qu'une partie du rapport est validée, mets à jour ta liste de tâches pour garder une trace de ta progression.
Tu as aussi des rapports de chaque semaine de stage dans le dossier `rapports_resumes`, tu peux en lister les fichiers avec l'outil "list_files".
En plus de ces rapports, tu as une base de données de ce qui a été fait, en plus détaillé, avec l'outil "search_in_files".
Bon couraj, il y a 25 semaines différentes, essaie de les regrouper en groupes de 5 pour aller plus vite. Regarde en particulier le fichier 'rapports_resumes/rapport_outils.txt' qui te donne une liste des outils utilisés.
Description
Languages
Python
100%

