fa19f804d869b428ff19373ef87f399eb5e80fc7
Projet final Kévin Taccoen
Les documents liés au projet ne sont pas inclus dans ce repo, il faut les ajouter à la racine dans "documents_projet/" !
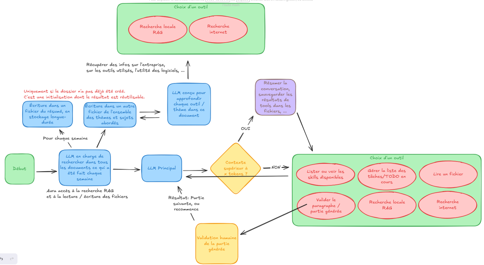
Workflow
Mise en place
La première étape est d'installer le venv Python:
python -m venv .venv
source .venv/bin/activate
pip install -r requirements.txt
Puis de définir les variables d'env de l'agent
cp AgentReact/.env.template AgentReact/.env
nano AgentReact/.env
Une fois le dossier documents_projet ajouté à la racine, il est possible de générer la base de données vectorielle
python RAG/init.py
Description
Languages
Python
100%
