This website requires JavaScript.
Explore
Help
Sign In
Kevin
/
Projet-Agent-IA
Watch
1
Star
0
Fork
0
You've already forked Projet-Agent-IA
Code
Issues
Pull Requests
Actions
Packages
Projects
Releases
Wiki
Activity
Files
fa19f804d869b428ff19373ef87f399eb5e80fc7
Projet-Agent-IA
/
imgs
/
workflow.png
LJ5O
fa19f804d8
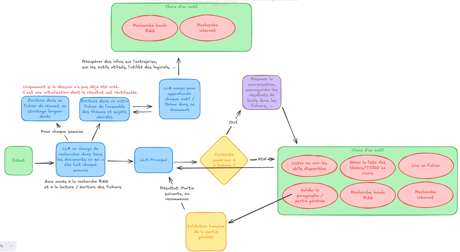
Nouvelle idée de workflow
...
Passage d'un agent généraliste à un système spécialisé
2026-02-07 10:11:37 +01:00
293 KiB
1580x865px
Raw
History